Michaels

General Assembly Project

Michaels Store is currently considered one of the largest arts and craft retail stores in the U.S. that offers many solution to wide range of customers. Through research, ranging from contextual inquiry to usability testing of the current website, we found that majority of the customers had different goals and reasons to be in the store or browsing on the website, but most if not all had one common factor. We found that the customers typically looked to be inspired as they were shopping in the store.

Scope of Work

Research the layout of Michaels current website and propose a solution that imitate a customers in-store experience.

Role

UX|UI Designer

 

“How might we guide Do-it-Yourselfers to gain inspirations for creative and fun DIY projects and supply high quality products while providing a quick and easy online shopping experience?”

 
 

Site-Map of Michaels existing website

In order for my team and I to gain a better perspective of the current Michaels website, we created a site map to help us better visualize how the website is organized and categorized.

With the help of our site map we were able to better understand and execute our ideas in solving our problem statement.

Personas

User Flow

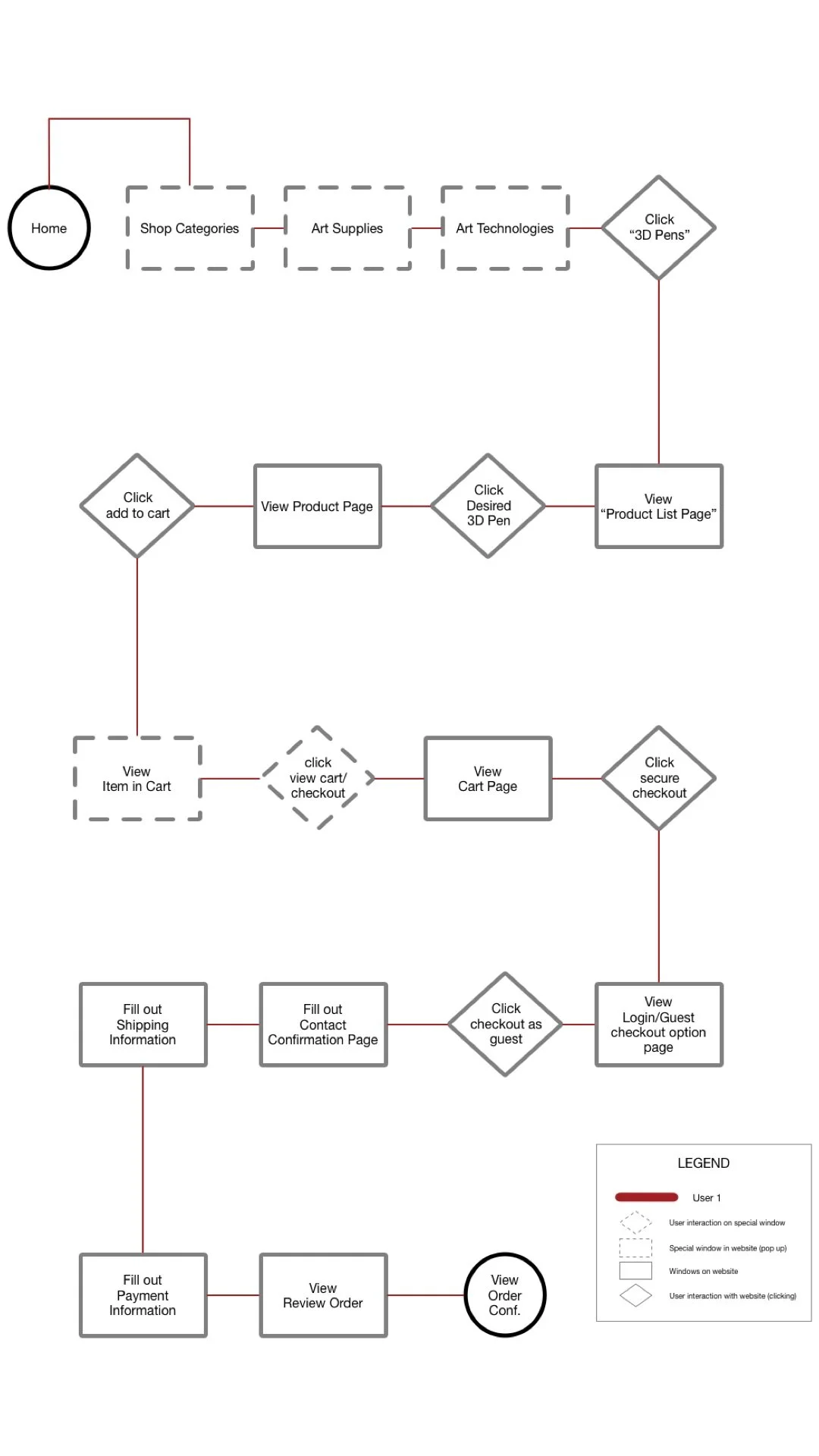
With the creation of our user flow, we are able to illustrate all the paths and steps that a user would take from the second the enter the website to searching for their items, to adding items to their cart, to completing the check out process.

Task Flow

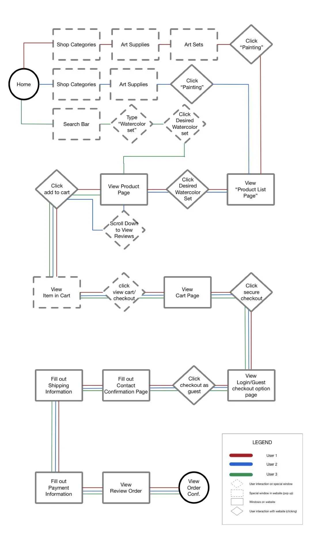
Once we have created our user flow, we were able to create our task flow. With our we were able to illustrate, the easiest path for our user starting from when they enter the website to when the check out and place the order of the item(s) the user would like to purchase.

User Flow

Task Flow

Design

Through contextual inquiry, my team and I learned that, consumers would go to a Michaels store to browse aisles to gain inspiration, Likes convenience of location, sales, coupons & variety, Saving money is an important aspect, Will shop elsewhere for a cheaper price, and that 3 of 5 shoppers did not make a purchase because they could not find what they needed.

With these key insights we were able to redesign the existing Michaels website to make the shopping a more convenient and enjoyable experience.